
Λεπτομερής περιγραφή προϊόντος
Έλεγχος PLC μηχάνημα αυτόματης στρογγυλής φιάλης σερβο κινητήρα SUS304
Εφαρμογή
Αυτό το μηχάνημα αυτόματης επισήμανσης περιτυλίγματος σερβο κινητήρα εφαρμόζεται σε όλα τα είδη επίπεδων αντικειμένων όπως τρόφιμα, χημικά, φαρμακευτικά, καλλυντικά, χαρτικά, δίσκο CD, χαρτοκιβώτιο, κουτί και διάφοροι βραστήρες λαδιού κ.λπ.

Χαρακτηριστικά
| Λειτουργία | Το σύστημα ελέγχου PLC καθιστά το μηχάνημα σήμανσης εύκολο στη χρήση |
| Υλικό | Το κύριο σώμα του μηχανήματος σήμανσης είναι κατασκευασμένο από ανοξείδωτο ατσάλι SUS304 |
| Διαμόρφωση | Τα μηχανήματα επισήμανσης υιοθετούν γνωστά ανταλλακτικά μάρκας Ιαπωνίας, Γερμανίας, Αμερικής, Κορέας ή Ταϊβάν |
| Ευκαμψία | Ο πελάτης μπορεί να επιλέξει να προσθέσει εκτυπωτή και μηχανή κώδικα. μπορεί να επιλέξει να συνδεθεί με converyer ή όχι. |
Τεχνικές παράμετροι

| Ονομα | αυτόματη μηχανή επισήμανσης περιτυλίγματος |
| Ταχύτητα επισήμανσης | 60-300τμχ / λεπτό |
| Ύψος αντικειμένου | 25-95 χιλιοστά |
| Πάχος αντικειμένου | 12-25 χιλιοστά |
| Ύψος ετικέτας | 20-90mm |
| Μήκος ετικέτας | 25-80 χιλιοστά |
| Ετικέτα κυλίνδρων εσωτερική διάμετρο | 76 χιλιοστά |
| Εξωτερική διάμετρος κυλίνδρων ετικετών | 350 χιλιοστά |
| Ακρίβεια επισήμανσης | ± 0,5 mm |
| Παροχή ηλεκτρικού ρεύματος | 220V 50 / 60HZ 2KW |
| Κατανάλωση αερίου εκτυπωτή | 5Kg / m2 (αν προσθέσετε μηχανή κωδικοποίησης) |
| Μέγεθος της μηχανής επισήμανσης | 2500 (L) × 1250 (Π) × 1750 (Υ) mm |
| Βάρος μηχανής επισήμανσης | 150 κιλά |
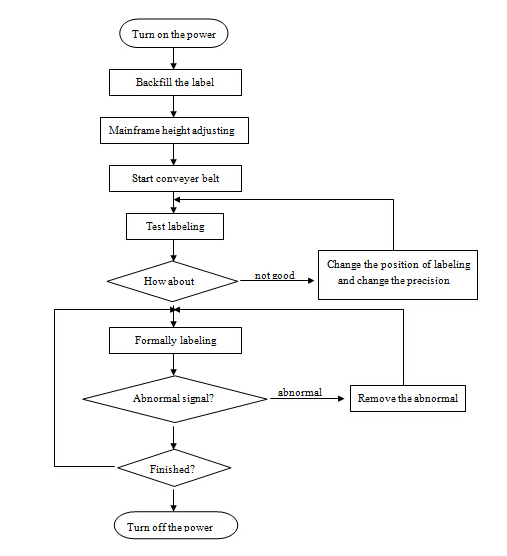
Διάγραμμα ροής λειτουργίας

Διάγραμμα κυκλώματος

Εμφάνιση λεπτομερειών

Συσκευασία & αποστολή

· Λιμάνι: Σαγκάη
· Λεπτομέρειες συσκευασίας: συσκευασία εξαγωγής ξύλινη θήκη
· Λεπτομέρεια παράδοσης: Κανονικά 12-15 ημέρες μετά την παραλαβή της πληρωμής
Εμπιστευσου μας, ΒΚΠΑΚ , Η καλή σας επιλογή! Γρήγορη απάντηση στο αίτημά σας!
Οι Υπηρεσίες μας
1. Προσφέρετε επαγγελματική αραίωση σήμανσης σύμφωνα με τις συγκεκριμένες απαιτήσεις επισήμανσής σας.
2. Παρέχετε υψηλής ποιότητας μηχανή επισήμανσης μετά την παραγγελία.
3. Προσπαθήστε να κάνετε το χρόνο παράδοσης τόσο σύντομο για να καλύψετε τις ανάγκες σας.
4. Παρέχετε δωρεάν δια βίου τεχνική υποστήριξη αφού λάβετε το μηχάνημά μας.
Συχνές ερωτήσεις
1. Τι είδους μηχανή σήμανσης έχετε;
Αγαπητέ πελάτη, έχουμε αυτόματη και ημιαυτόματη μηχανή σήμανσης για στρογγυλά δοχεία και επίπεδη επιφάνεια. Μερικά modelfor μία ετικέτα και άλλα για δύο ετικέτες ή ακόμα περισσότερα Και μπορούμε να σχεδιάσουμε το μηχάνημα σύμφωνα με τη συγκεκριμένη κατάσταση επισήμανσης.
Έτσι, παρακαλούμε να μας στείλετε τις απαιτήσεις επισήμανσής σας, θα σας παρέχουμε ικανοποιητική λύση επισήμανσης.
2. Θα μπορούσε η μηχανή κωδικοποίησης να εκτυπώσει την ημερομηνία και τον αριθμό παρτίδας;
Ναι, μπορείτε να επιλέξετε να προσθέσετε μηχανή κωδικοποίησης για να εκτυπώσετε τα γράμματα και το Όχι που θέλετε.
Είναι καυτή σφραγίδα και μπορεί να εκτυπώσει το πολύ τρεις γραμμές.
3. Τι πληροφορίες πρέπει να παρέχουμε για να ελέγξουμε το κατάλληλο μοντέλο;
Παρακαλούμε στείλτε μας εικόνα του δοχείου και της ετικέτας σας, καθώς και το μέγεθος του δοχείου και της ετικέτας.
Επίσης, πείτε μας τι είδους ετικέτα χρησιμοποιείτε, εάν είναι δυνατόν. (Για παράδειγμα, αυτοκόλλητο, κόλλα, ζεστή κόλλα κ.λπ., αν η ετικέτα είναι σε ρολό ή κομμάτια.) Στη συνέχεια, θα σας αφήσουμε να ελέγξετε το κατάλληλο μοντέλο.
Ετικέτα: βιομηχανική μηχανή σήμανσης, μηχανή ετικετών γυάλινων μπουκαλιών









